天津科技大学
211 |
985 |
双一流 |
理工
天津市
本科
省重点
公办
3200
尚德尚学尚行,爱国爱校爱人
022-28113336,60600336
https://www.tust.edu.cn/
更多 >
图片
院校首页
历年分数
历年分数
历年分数
普通类
艺术类
体育类
招生计划
院校计划
投档规则(艺术)
投档规则(体育)
招生政策
招生简章
招生资讯
探校攻略
探校攻略
探校攻略
探校攻略
探校攻略
探校攻略
院校首页
> 招生简章
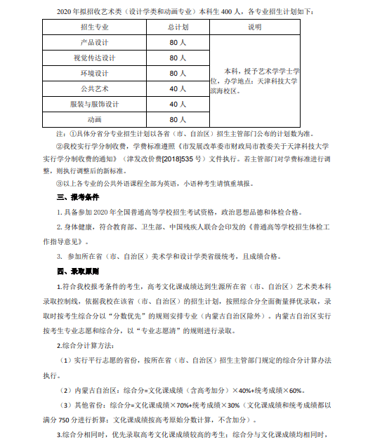
天津科技大学2020年艺术类(设计学类和动画专业)本科招生简章
2022-06-21 04:51:41 分享至:
点击查看更多
招生简章
招生资讯
天津科技大学2020年艺术类(设计学类和动画专业)本科招生简章
2022-06-21 04:51:41
点击查看更多